圖/高雄市區監理所
中華新聞報/高雄報導
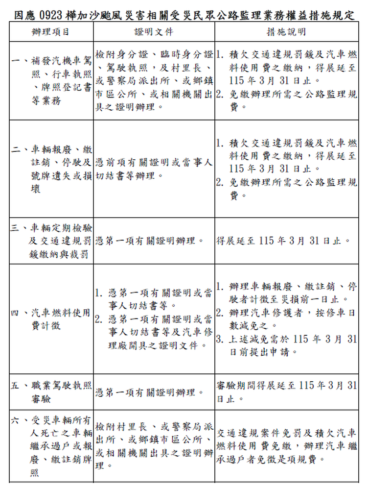
超級颱風 「樺加沙」 於9月23日重創台灣東部,為協助受災民眾降低負擔,交通部公路局 公布「因應0923樺加沙颱風災害相關受災民眾公路監理業務權益措施規定」。凡車輛因風災損壞,車主持有 村里長、警察局派出所、鄉鎮市區公所或相關機關出具之證明文件,即可就近向各公路監理機關申辦相關業務。
多項監理業務免規費或展延
公路局表示,民眾可辦理以下業務並享有減免或展延:
-
免收規費:補發汽機車駕照、行車執照、牌照登記書等;辦理車輛報廢、繳註銷、停駛,以及號牌遺失或損壞補發。
-
展延至115年3月31日前完成:車輛定期檢驗、交通違規罰鍰繳納與裁罰,以及職業駕駛執照審驗。
高雄市區監理所提醒車主
高雄市區監理所 補充,若車輛因災需送廠修整,建議車主可先臨櫃辦理 停駛,停駛期間即可停徵 牌照稅與燃料費,減輕經濟壓力。
該所提醒,辦理 停駛或報廢 前,需結清所有交通違規紀錄,並繳納汽燃費至災害發生前一日,方可完成程序。
官方呼籲
監理所強調,颱風造成災損後,政府提供相關便利措施,期望協助車主儘速處理車輛相關監理事務,並減輕災後生活負擔。
本期文章由廠商小額支持贊助刊登
諭達進出口報關 07-3336839
聯繫Email:easywind_no1@hotmail.com
http://tycoon-customs.com





